本文由 简悦 SimpRead 转码, 原文地址 zhuanlan.zhihu.com 
前言
为什么要自己写一个 RPC 框架,我觉得从个人成长上说,如果一个程序员能清楚的了解 RPC 框架所具备的要素,掌握 RPC 框架中涉及的服务注册发现、负载均衡、序列化协议、RPC 通信协议、Socket 通信、异步调用、熔断降级等技术,可以全方位的提升基本素质。虽然也有相关源码,但是只看源码容易眼高手低,动手写一个才是自己真正掌握这门技术的最优路径。
一 什么是 RPC
RPC(Remote Procedure Call)远程过程调用,简言之就是像调用本地方法一样调用远程服务。目前外界使用较多的有 gRPC、Dubbo、Spring Cloud 等。相信大家对 RPC 的概念都已经很熟悉了,这里不做过多介绍。
二 分布式 RPC 框架要素
一款分布式 RPC 框架离不开三个基本要素:
- 服务提供方 Serivce Provider
- 服务消费方 Servce Consumer
- 注册中心 Registery
围绕上面三个基本要素可以进一步扩展服务路由、负载均衡、服务熔断降级、序列化协议、通信协议等等。

1 注册中心
主要是用来完成服务注册和发现的工作。虽然服务调用是服务消费方直接发向服务提供方的,但是现在服务都是集群部署,服务的提供者数量也是动态变化的,所以服务的地址也就无法预先确定。因此如何发现这些服务就需要一个统一注册中心来承载。
2 服务提供方(RPC 服务端)
其需要对外提供服务接口,它需要在应用启动时连接注册中心,将服务名及其服务元数据发往注册中心。同时需要提供服务服务下线的机制。需要维护服务名和真正服务地址映射。服务端还需要启动 Socket 服务监听客户端请求。
3 服务消费方(RPC 客户端)
客户端需要有从注册中心获取服务的基本能力,它需要在应用启动时,扫描依赖的 RPC 服务,并为其生成代理调用对象,同时从注册中心拉取服务元数据存入本地缓存,然后发起监听各服务的变动做到及时更新缓存。在发起服务调用时,通过代理调用对象,从本地缓存中获取服务地址列表,然后选择一种负载均衡策略筛选出一个目标地址发起调用。调用时会对请求数据进行序列化,并采用一种约定的通信协议进行 socket 通信。
三 技术选型
1 注册中心
目前成熟的注册中心有 Zookeeper,Nacos,Consul,Eureka,它们的主要比较如下:

本实现中支持了两种注册中心 Nacos 和 Zookeeper,可根据配置进行切换。
2 IO 通信框架
本实现采用 Netty 作为底层通信框架,Netty 是一个高性能事件驱动型的非阻塞的 IO(NIO) 框架。
3 通信协议
TCP 通信过程中会根据 TCP 缓冲区的实际情况进行包的划分,所以在业务上认为一个完整的包可能会被 TCP 拆分成多个包进行发送,也有可能把多个小的包封装成一个大的数据包发送,这就是所谓的 TCP 粘包和拆包问题。所以需要对发送的数据包封装到一种通信协议里。
业界的主流协议的解决方案可以归纳如下:
- 消息定长,例如每个报文的大小为固定长度 100 字节,如果不够用空格补足。
- 在包尾特殊结束符进行分割。
- 将消息分为消息头和消息体,消息头中包含表示消息总长度(或者消息体长度)的字段。
很明显 1,2 都有些局限性,本实现采用方案 3,具体协议设计如下:
1
2
3
4
5
|
+--------+--------+--------+--------+--------+--------+--------+--------+--------+--------+--------+--------+--------+--------+--------+--------+
| BYTE | | | | | | | ........
+--------------------------------------------+--------+-----------------+--------+--------+--------+--------+--------+--------+-----------------+
| magic | version| type | content lenth | content byte[] | |
+--------+-----------------------------------------------------------------------------------------+--------------------------------------------+
|
- 第一个字节是魔法数,比如我定义为 0X35。
- 第二个字节代表协议版本号,以便对协议进行扩展,使用不同的协议解析器。
- 第三个字节是请求类型,如 0 代表请求 1 代表响应。
- 第四个字节表示消息长度,即此四个字节后面此长度的内容是消息 content。
4 序列化协议
本实现支持 3 种序列化协议,JavaSerializer、Protobuf 及 Hessian 可以根据配置灵活选择。建议选用 Protobuf,其序列化后码流小性能高,非常适合 RPC 调用,Google 自家的 gRPC 也是用其作为通信协议。
5 负载均衡
本实现支持两种主要负载均衡策略,随机和轮询,其中他们都支持带权重的随机和轮询,其实也就是四种策略。
四 整体架构

五 实现
项目总体结构:

1 服务注册发现

Zookeeper
Zookeeper 采用节点树的数据模型,类似 linux 文件系统,/,/node1,/node2 比较简单。

Zookeeper 节点类型是 Zookeeper 实现很多功能的核心原理,分为持久节点临时节点、顺序节点三种类型的节点。
我们采用的是对每个服务名创建一个持久节点,服务注册时实际上就是在 zookeeper 中该持久节点下创建了一个临时节点,该临时节点存储了服务的 IP、端口、序列化方式等。

客户端获取服务时通过获取持久节点下的临时节点列表,解析服务地址数据:

客户端监听服务变化:

Nacos
Nacos 是阿里开源的微服务管理中间件,用来完成服务之间的注册发现和配置中心,相当于 Spring Cloud 的 Eureka+Config。
不像 Zookeeper 需要利用提供的创建节点特性来实现注册发现,Nacos 专门提供了注册发现功能,所以其使用更加方便简单。主要关注 NamingService 接口提供的三个方法 registerInstance、getAllInstances、subscribe;registerInstance 用来完成服务端服务注册,getAllInstances 用来完成客户端服务获取,subscribe 用来完成客户端服务变动监听,这里就不多做介绍,具体可参照实现源码。
2 服务提供方 Serivce Provider
在自动配置类 OrcRpcAutoConfiguration 完成注册中心和 RPC 启动类(RpcBootStarter)的初始化:

服务端的启动流程如下:

RPC 启动(RpcBootStarter):

上面监听 Spring 容器初始化事件时注意,由于 Spring 包含多个容器,如 web 容器和核心容器,他们还有父子关系,为了避免重复执行注册,只处理顶层的容器即可。
3 服务消费方 Servce Consumer
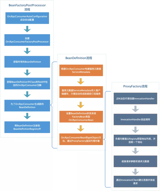
服务消费方需要在应用启动完成前为依赖的服务创建好代理对象,这里有很多种方法,常见的有两种:
- 一是在应用的 Spring Context 初始化完成事件时触发,扫描所有的 Bean,将 Bean 中带有 OrcRpcConsumer 注解的 field 获取到,然后创建 field 类型的代理对象,创建完成后,将代理对象 set 给此 field。后续就通过该代理对象创建服务端连接,并发起调用。
- 二是通过 Spring 的 BeanFactoryPostProcessor,其可以对 bean 的定义 BeanDefinition(配置元数据) 进行处理;Spring IOC 会在容器实例化任何其他 bean 之前运行 BeanFactoryPostProcessor 读取 BeanDefinition,可以修改这些 BeanDefinition,也可以新增一些 BeanDefinition。
本实现也采用第二种方式,处理流程如下:

BeanFactoryPostProcessor 的主要实现:
1
2
3
4
5
6
7
8
9
10
11
12
13
14
15
16
17
18
19
20
21
22
23
24
25
26
27
28
29
30
31
32
33
34
35
36
37
38
39
40
41
42
43
44
45
46
47
48
|
@Override
public void postProcessBeanFactory(ConfigurableListableBeanFactory beanFactory)
throws BeansException {
this.beanFactory = beanFactory;
postProcessRpcConsumerBeanFactory(beanFactory, (BeanDefinitionRegistry)beanFactory);
}
private void postProcessRpcConsumerBeanFactory(ConfigurableListableBeanFactory beanFactory, BeanDefinitionRegistry beanDefinitionRegistry) {
String[] beanDefinitionNames = beanFactory.getBeanDefinitionNames();
int len = beanDefinitionNames.length;
for (int i = 0; i < len; i++) {
String beanDefinitionName = beanDefinitionNames[i];
BeanDefinition beanDefinition = beanFactory.getBeanDefinition(beanDefinitionName);
String beanClassName = beanDefinition.getBeanClassName();
if (beanClassName != null) {
Class<?> clazz = ClassUtils.resolveClassName(beanClassName, classLoader);
ReflectionUtils.doWithFields(clazz, new FieldCallback() {
@Override
public void doWith(Field field) throws IllegalArgumentException, IllegalAccessException {
parseField(field);
}
});
}
}
Iterator<Entry<String, BeanDefinition>> it = beanDefinitions.entrySet().iterator();
while (it.hasNext()) {
Entry<String, BeanDefinition> entry = it.next();
if (context.containsBean(entry.getKey())) {
throw new IllegalArgumentException("Spring context already has a bean named " + entry.getKey());
}
beanDefinitionRegistry.registerBeanDefinition(entry.getKey(), entry.getValue());
log.info("register OrcRpcConsumerBean definition: {}", entry.getKey());
}
}
private void parseField(Field field) {
// 获取所有OrcRpcConsumer注解
OrcRpcConsumer orcRpcConsumer = field.getAnnotation(OrcRpcConsumer.class);
if (orcRpcConsumer != null) {
// 使用field的类型和OrcRpcConsumer注解一起生成BeanDefinition
OrcRpcConsumerBeanDefinitionBuilder beanDefinitionBuilder = new OrcRpcConsumerBeanDefinitionBuilder(field.getType(), orcRpcConsumer);
BeanDefinition beanDefinition = beanDefinitionBuilder.build();
beanDefinitions.put(field.getName(), beanDefinition);
}
}
|
ProxyFactory 的主要实现:
1
2
3
4
5
6
7
8
9
10
11
12
13
14
15
16
17
18
19
20
21
22
23
24
25
26
27
28
29
30
31
32
33
34
35
36
37
38
39
40
41
|
public class JdkProxyFactory implements ProxyFactory{
@Override
public Object getProxy(ServiceMetadata serviceMetadata) {
return Proxy
.newProxyInstance(serviceMetadata.getClazz().getClassLoader(), new Class[] {serviceMetadata.getClazz()},
new ClientInvocationHandler(serviceMetadata));
}
private class ClientInvocationHandler implements InvocationHandler {
private ServiceMetadata serviceMetadata;
public ClientInvocationHandler(ServiceMetadata serviceMetadata) {
this.serviceMetadata = serviceMetadata;
}
@Override
public Object invoke(Object proxy, Method method, Object[] args) throws Throwable {
String serviceId = ServiceUtils.getServiceId(serviceMetadata);
// 通过负载均衡器选取一个服务提供方地址
ServiceURL service = InvocationServiceSelector.select(serviceMetadata);
OrcRpcRequest request = new OrcRpcRequest();
request.setMethod(method.getName());
request.setParameterTypes(method.getParameterTypes());
request.setParameters(args);
request.setRequestId(UUID.randomUUID().toString());
request.setServiceId(serviceId);
OrcRpcResponse response = InvocationClientContainer.getInvocationClient(service.getServerNet()).invoke(request, service);
if (response.getStatus() == RpcStatusEnum.SUCCESS) {
return response.getData();
} else if (response.getException() != null) {
throw new OrcRpcException(response.getException().getMessage());
} else {
throw new OrcRpcException(response.getStatus().name());
}
}
}
}
|
本实现只使用 JDK 动态代理,也可以使用 cglib 或 Javassist 实现以获得更好的性能,JdkProxyFactory 中。
4 IO 模块

UML 图如下:

结构比较清晰,分三大模块:客户端调用适配模块、服务端请求响应适配模块和 Netty IO 服务模块。
客户端调用适配模块
此模块比较简单,主要是为客户端调用时建立服务端接,并将连接存入缓存,避免后续同服务调用重复建立连接,连接建立成功后发起调用。下面是 DefaultInvocationClient 的实现:

服务端请求响应适配模块
服务请求响应模块也比较简单,是根据请求中的服务名,从缓存中获取服务元数据,然后从请求中获取调用的方法和参数类型信息,反射获取调用方法信息。然后从 spring context 中获取 bean 进行反射调用。

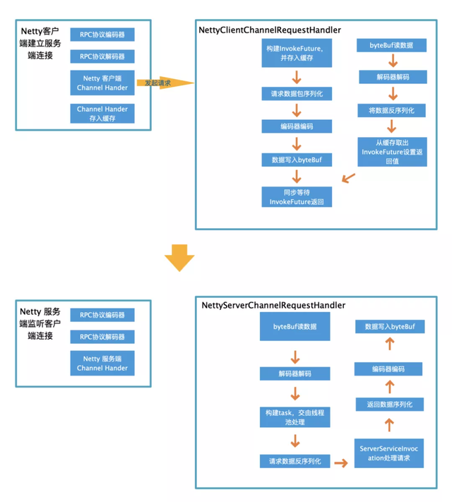
Netty IO 服务模块
Netty IO 服务模块是核心,稍复杂一些,客户端和服务端主要处理流程如下:

其中,重点是这四个类的实现:NettyNetClient、NettyNetServer、
NettyClientChannelRequestHandler 和 NettyServerChannelRequestHandler,上面的 UML 图和下面流程图基本上讲清楚了它们的关系和一次请求的处理流程,这里就不再展开了。
下面重点讲一下编码解码器。
在技术选型章节中,提及了采用的通信协议,定义了私有的 RPC 协议:
1
2
3
4
5
|
+--------+--------+--------+--------+--------+--------+--------+--------+--------+--------+--------+--------+--------+--------+--------+--------+
| BYTE | | | | | | | ........
+--------------------------------------------+--------+-----------------+--------+--------+--------+--------+--------+--------+-----------------+
| magic | version| type | content lenth | content byte[] | |
+--------+-----------------------------------------------------------------------------------------+--------------------------------------------+
|
- 第一个字节是魔法数定义为 0X35。
- 第二个字节代表协议版本号。
- 第三个字节是请求类型,0 代表请求 1 代表响应。
- 第四个字节表示消息长度,即此四个字节后面此长度的内容是消息 content。
编码器的实现如下:
1
2
3
4
5
6
7
8
9
10
11
12
13
14
|
@Override
protected void encode(ChannelHandlerContext channelHandlerContext, ProtocolMsg protocolMsg, ByteBuf byteBuf)
throws Exception {
// 写入协议头
byteBuf.writeByte(ProtocolConstant.MAGIC);
// 写入版本
byteBuf.writeByte(ProtocolConstant.DEFAULT_VERSION);
// 写入请求类型
byteBuf.writeByte(protocolMsg.getMsgType());
// 写入消息长度
byteBuf.writeInt(protocolMsg.getContent().length);
// 写入消息内容
byteBuf.writeBytes(protocolMsg.getContent());
}
|
解码器的实现如下:

六 测试
在本人 MacBook Pro 13 寸,4 核 I5,16g 内存,使用 Nacos 注册中心,启动一个服务器,一个客户端情况下,采用轮询负载均衡策略的情况下,使用 Apache ab 测试。
在启用 8 个线程发起 10000 个请求的情况下,可以做到 18 秒完成所有请求,qps550:

在启用 100 个线程发起 10000 个请求的情况下,可以做到 13.8 秒完成所有请求,qps724:

七 总结
在实现这个 RPC 框架的过程中,我也重新学习了很多知识,比如通信协议、IO 框架等。也横向学习了当前最热的 gRPC,借此又看了很多相关的源码,收获很大。后续我也会继续维护升级这个框架,比如引入熔断降级等机制,做到持续学习持续进步。
作者 | 麓行
原文链接
本文为阿里云原创内容,未经允许不得转载。